本文先簡介尼泊爾之人口、行政區位、氣候與地形等特性,並根據國際災害資料庫EM-DAT資料,針對尼泊爾近20年(1900年至2020年)的重大災害事件進行統計與回顧。再來,介紹尼泊爾防災體系,包括其依循的法規、主責機關與業務範疇,以及天然災害應變啟動機制與架構,再透過實際案例說明地方、省級及聯邦等不同層級下所因應的應變作為。最後,說明目前尼泊爾的災害預警發展、以及詳列政府內部防災相關單位與國際人道主義組織等信息共享網站連結。期望透過本文的整理,增加國內對尼泊爾災害防救知識與管理資訊的瞭解。
尼泊爾為南亞喜馬拉雅山脈地區的一個內陸國家,北接中國,其餘三面與印度為鄰,外型近似700公里長、200公里寬之長方形,土地面積為14萬7,181平方公里,土地面積排名世界第93位。
圖1為尼泊爾2015年改制之行政分區,總計分為7個省,各省下分為77個縣,截至2020年世界銀行統計尼泊爾總人口數為2,913萬人,人口數世界排名第49位。

圖1、尼泊爾位置與行政區位(資料來源:維基百科,災防科技中心繪製)
尼泊爾位於喜馬拉雅山脈南麓,屬印度板塊與歐亞板塊互相碰撞之處,有複雜的地質構造與變質作用,三條主要逆衝斷層線略呈東西向橫跨尼泊爾,山區之岩性以變質岩為主(圖2)。此外,尼泊爾擁有豐富的地理景觀,主要可分為北部的高山地區,中部的山區和河谷,以及南部的平原區(圖3),世界十大高峰有八個在尼泊爾境內,包括全球最高的山峰珠穆朗瑪峰(Mount Everest)(海拔高度8,848 m),使尼泊爾成為熱門的登山勝地。

圖2、尼泊爾地質圖(資料來源:Dahal and Hasegawa, 2008)

圖3、尼泊爾地形圖(資料來源:維基百科)
尼泊爾境內的高程變化非常大,從低於海拔100公尺的平原到超過海拔8,000公尺的高山地形皆有(圖3),因此不同區域之氣候也差異很大,包含了熱帶氣候到終年積雪的地區。受到由孟加拉灣的夏季季風影響,每年6至9月是尼泊爾的雨季,年降雨量分布通常由東向西遞減(圖4),東部累積降雨量約2,500 mm/yr,西部累積降雨量約1,000 mm/yr,喜馬拉雅山脈迎風面累積雨量可達5,500 mm/yr,背風面則僅有160 mm/yr。

圖4、尼泊爾年雨量累積分布圖(資料來源:Dahal and Hasegawa, 2008)
根據亞洲減災中心(Asian Disaster Reduction Center, ADRC)2020年公布之研究報告,尼泊爾為世界上200個國家中第 20 個易發生災害的國家,在氣候變化、地震與洪水災害的脆弱性分別排名第4、第11以及第30名;因為尼泊爾除位於地層活躍區以外,其不穩定且陡峭的山坡以及複雜的地質構造加上雨季的強降雨,使地震、崩塌、洪水與泥石流,成為尼泊爾經常發生的天然災害;此外,其境內亦曾發生上述以外之其他如野火、雷擊、風暴、暴雨、乾旱、冰湖決堤以及雪崩等天然災害。
本研究統計尼泊爾近20年(2000年至2020年)之災害事件,根據國際災害資料庫(EM-DAT)統計,尼泊爾近20年發生之災害事件統計如表1,由表可見近20年之重大災害總計58件,包括:洪水災害、坡地災害、極端氣溫、地震、風暴、乾旱以及野火,其中以洪水災害所發生次數最高,占所有事件的50%(圖5),可見尼泊爾每年皆面臨至少一次嚴重洪水災害所帶來的衝擊與影響。
表1、尼泊爾近20年(2000至2020年)重大災害事件(資料來源:EM-DAT)

根據死亡人數以及經濟損失排序,各彙整前五大災害事件如表2以及表3,結果指出無論以死亡人數或經濟損失排序,皆為2015年的地震影響最為嚴重,總計造成8,831人死亡,以及超過51億美元之經濟損失,細部資料顯示約564萬人受災;且由表可見該事件所造成之傷害規模,遠大於其他災害事件所造成的傷害。
表2、尼泊爾近20年(2000至2020年)重大災害事件中前五大死亡人數事件彙整(資料來源:EM-DAT)

表3、尼泊爾近20年(2000至2020年)重大災害事件中前五大經濟損失事件彙整(資料來源:EM-DAT)

尼泊爾的災害治理法規主要是依循2015年憲法、2017年制定的減少災害風險與管理法(Disaster Risk Reduction and Management Act, DRRM)及2017年地方政府運營法(Local Government Operation Act)。其中減少災害風險與管理法也於2019年3月再次完成修訂,並建立隸屬於內政部(Ministry of Home Affair, MoHA)下的國家減災管理局(National Disaster Risk Reduction and Management Authority, NDRRMA又稱NDMA),主要專責處理災害相關問題,並落實減少災害風險與管理。除此之外,尼泊爾政府也在2018年批准了國家災害風險管理政策(National Disaster Risk Reduction Policy)及2018-2030年減少災害風險國家戰略行動計畫(Disaster Risk Reduction National Strategic Plan of Action),為尼泊爾減少災害管理與風險提供長期綜合規劃架構與優先執行的階段目標,階段一為瞭解災害風險,藉由常見的國家風險評估框架進行全面災害風險的瞭解;階段二為加強聯邦、省和地方層級的災害風險治理;階段三為促進在私人與公共投入全面的風險告知,以減少災害風險並提高恢復力;階段四為加強災害準備於有效應變,並在恢復、復原、重建做得更好。
內政部(MoHA)為擔任尼泊爾國家災害管理之最高機構,並領導執行2017年減少災害風險和管理法,負責救援、救災作業、數據蒐集及傳遞訊息、蒐集與分配資金與物資。其下屬防災單位包括:國家減災管理局(NDRRMA)、國家緊急行動中心(National Emergency Operation Centre, NEOC)、災害與衝突管理部門及災害研究(Disaster and Conflict Management Division)及降低風險與恢復部分(Disaster Study, Risk Reduction and Recovery Section)等,其減災風險組織架構如圖6所示。以下則針對NDRRMA及NEOC做簡要說明。
表4則是尼泊爾其他防災相關單位的列表與網站連結,圖11及圖12為相關網頁示意。

圖6、減災風險組織結構圖(資料來源:ADRC)
(1) 國家減災管理局(NDRRMA,也稱為NDMA)
NDRRMA係經過長期的倡導和討論,2019年依據〈2017年減少災害風險和管理法〉設立的一個單獨專門機構來處理尼泊爾的災難問題。主要工作是讓災害風險和管理組織運作,與經濟合作夥伴定期協調、展開應對行動、搜索和救援、救濟、早期恢復、恢復計劃,並執行與災難相關的計劃。 該機構還負責規範與降低災害風險有關的活動,並將在緊急情況下安排一名事故指揮官。圖7為國家減災管理局網頁,其提供資訊有:國家減災風險政策依循法規介紹、災害新聞稿發布、救濟分配情形、2015年地震紀錄、災害單位聯繫負責人(Disaster Focal Person)、尼泊爾各類災害風險簡介(包括:地震、崩塌、洪水、火災、雷電、乾旱、雪崩等)、天氣預報、各類災害預警公告、響應行動計畫等、災害地圖(各省災害死傷統計狀況)、災害處置報告(
圖8)、推薦網站連結及官方Tweets及Facebook等多元社群平台(圖9)。

圖7、國家減災管理局(NDRRMA)網頁示意圖(資料來源:NDRRMA)

圖8、災害處置報告示意圖(資料來源:NDRRMA)

圖9、利用多元社群平台傳遞防災相關資訊(資料來源:NDRRMA)
(2) 國家緊急行動中心(NEOC)
NEOC其目標係通過有效運行國家和地區應急行動設施和數據系統,增強尼泊爾的國家應急和地震響應能力。其主要任務包括:提供應對災害的中央協調點、提供人道主義援助的中央協調點、加強所有應對機構之間的協調、收集和分析有關災難的信息、向利益相關者傳播有關災害的信息及將準備活動推廣到中央和地方政府。
圖10為國家緊急行動中心網頁,其提供資訊有:2015年地震重建狀況、1983-2010災害紀錄、近年重大災害報導及推薦網站連結等。

圖10、國家緊急行動中心(NEOC)網頁示意圖(資料來源:NEOC)
表4、尼泊爾其他防災相關單位列表(資料來源:災防科技中心彙整)



圖11、能源、水資源和灌溉部(MOEWRI)網頁示意圖(資料來源:MOEWRI)

圖12、尼泊爾地震監測中心(NEMRC)網頁示意圖(資料來源:NEMRC)
1.國家災害應變啟動架構
根據Nepal Disaster Management Reference Handbook (2020)針對救災與緊急應變部分說明:當災害發生時,從潛在災區或現場收集最新的緊急情況後,由減少災害風險與管理執行委員會及NDMA召開執行會議以立即響應災害,並與國家、國際間政府組織及非政府組織進行協調,而省、區及地方層級相關災害管理委員會的各部門立即展開救災及應變合作。若災害規模需要國際間援助,則依循2014年國家災害應變架構(National Disaster Response Framework, NDRF)與2019年第一次修正案中在國際援助協調與應急響應過程,如圖13及圖14所示。以NDMA作為中央災害應變總指揮,NEOC為輔,依照災害規模與需求,與尼泊爾軍隊危機管理(Nepali Army Crisis Management, Center NARCIMA)、現場操作協調中心(On Site Operation Coordination Center, OSOCC)、紅十字會行動及民間或私營部門或媒體等進行災害應變協調,而OSOCC下還包括:國際和區域機構、集群成員及聯合國機構基金和計畫,其中集群成員又分成11種領域,包括:健康、清潔、收容所、食品安全、後勤、營地協調與管理、教育、保護、電信、營養及早期恢復,再依政府與人道主義機構,分配於不同專責單位給予協助,例如在健康領域,尼泊爾政府機構是由衛生人口部(MoHP)負責,在人道主義機構則是由世界衛生組織(WHO)協助;另外,尼泊爾軍隊危機管理,則可視救災困難程度與人力需求可向多國軍事協調中心(Multi-National Military Coordination Center, MNMCC)請求國外軍隊支援。

圖13、國際援助協調架構(資料來源:CFE-DM,災防科技中心繪製)

圖14、國家災害應變啟動架構與國際參與者之間的協調機制(資料來源:OCHA, CFE-DM,災防科技中心繪製)
2.實際案例說明
尼泊爾根據不同災害類型與災害規模,在聯邦、省級及地方層級組織所啟動的應變作為而有所不同,以下則以尼泊爾近期三起不同災害類型的重大災害案例進行說明。
(1)2015年尼泊爾大地震
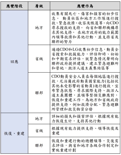
尼泊爾於當地時間4月25日上午11時56分,發生芮氏規模7.9的強烈地震,震央位於北緯28度8分49.2秒、東經84度42分28.8秒,距離尼泊爾首都加德滿都約80公里,震源深度約12公里,主要受影響地區包括:廓爾克縣、多拉卡縣、拉梅恰布縣、巴格馬蒂縣等,其中,首都加德滿都有大批老舊建物嚴重倒塌、醫療院所嚴重受損、水電供應不足等災情陸續傳出,整場事件造成當地8,831人死亡、564萬人受影響,經濟損失高達51億美元。圖15為當時地震災後救援的情形,表5為不同層級在應變階段時所採取的作為。

圖15、2015年尼泊爾大地震災後救援情形(資料來源:Shutterstock授權於災防科技中心使用)
表5、應變組織角色與責任劃分-以2015年尼泊爾大地震為例(資料來源:Oxford Policy Management,災防科技中心彙整)


(2)2014年Sindhupalchok崩塌
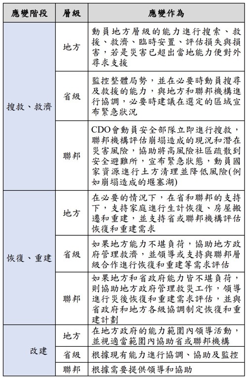
2014年8月2日凌晨,位於尼泊爾中部辛胡帕疇區(Sindhupalchowk),距離首都加德滿都約60公里的滿卡村,在科西河(Koshi)的主要支流桑科西河(Sunkoshi)右岸,海拔約1,500公尺處,發生了大規模的崩塌,摧毀了將近60間房屋,造成當地156人死亡、27人受傷。圖16為Sindhupalchok崩塌空照圖,表6為不同層級在應變階段時所採取的作為。

圖16、2014年Sindhupalchok崩塌空照圖(資料來源:ekantipur.com)
表6、應變組織角色與責任劃分-以2014年Sindhupalchok崩塌為例(資料來源:Oxford Policy Management,災防科技中心彙整)


(3)2017年季風洪水
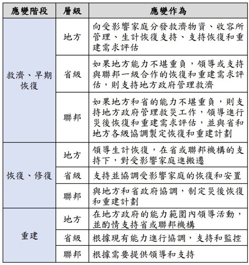
2017年8月10日至9月7日期間,受到季風降雨影響,連日暴雨造成當地多處發生嚴重洪水災情,主要受影響地區包括:達丁縣、查巴縣、納瓦爾帕拉西縣、凱拉利縣等28個縣,整場洪災事件共造成134人死亡、22人受傷,經濟損失約5億9,500萬美元。表7為不同層級在應變階段時所採取的作為。
表7、應變組織角色與責任劃分-以2017年季風洪水為例(資料來源:Oxford Policy Management,災防科技中心彙整)



3.災害預警系統
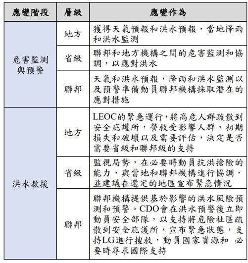
尼泊爾在災害預警系統的發展主要以洪災及地震為主,洪水預警系統是由水文和氣象局(Department of Hydrology and Meteorology, DHM)所負責,地震活動監測則是由國家地震中心(National Seismological Centre, NSC)及國家緊急行動中心(National Emergency Operations Center, NEOC)共同負責,一旦發生地震,可以在NSC網站上獲得最新的地震訊息、警報發佈及災害報告。而在洪水預警系統(Flood Early Warning System, FEWS)部分,DHM為尼泊爾主要負責水文及氣象活動監測與預報的專責單位,在主要河流流域以及被認定具有潛在危險的冰川湖下游地區皆有設立洪水預警系統,並於2018年6月公布洪水預警系統標準操作程序(Standard Operating Procedure for Flood Early Warning System, SOP-FEWS),以及與電信業者合作,當水位超過洪水警戒時,系統便會透過互聯網,將預警訊息進行發佈。
(1) 尼泊爾政府信息來源
表8、尼泊爾政府信息來源相關網站連結(資料來源:CFE-DM,災防科技中心彙整)

(2) 人道主義組織信息來源
表9、人道主義組織信息來源相關網站連結(資料來源:CFE-DM,災防科技中心彙整)
